Planning to build a Langstone
Planning to build a Langstone
Hi Group,
I've been reading up on this project, which strikes me as being a more flexible (and lower cost) way of getting onto the lower uW bands than the usual SG-Labs / Kuhne route, even if the end result might not have the same (dynamic range) performance.
So I have decided to buy the components needed for a Langstone. I understood from Colin's github wiki that I ought to buy the same hardware as he is using:
Pluto
RPi 4
Official RPi 7" touch screen
USB audio dongle
Mouse etc.
I'm recently active on 23cm using an FT-736. During the April uW group low bands contest I was intrigued by the number of contacts who were asking about higher bands. I was also encouraged by more success than I had expected working from home, especially as my setup is far from optimum.
My initial thoughts, before finding the Langstone project, were to access the higher bands using a unit based on the Pluto which can be placed at the top of a mast. I appreciate that this is not the original goal of the Langstone project but I'm sure it is fairly straightforward to remote access the Langstone's RPi using a LAN connection to achieve the same objective.
For building a usable transciever into a box - for those who want a more conventional front panel than a USB mouse and who don't want to hack into their mouse, I'm also sure that a normal encoder and some buttons can be built onto an Arduino shield and the Arduino should be able to be programmed quite easily to emulate a mouse. Alternatively a USB-enabled PIC can do this quite easily. I don't know if somebody has done this already?
Anyhow, just my thoughts. Gonna place an order with Mouser over the next few days. Any feedback would be appreciated. Hopefully, in addition to putting a general purpose low bands uW transciever together I can somehow contribute to the overall evolution of the project.
73,
Paul G4KZY
I've been reading up on this project, which strikes me as being a more flexible (and lower cost) way of getting onto the lower uW bands than the usual SG-Labs / Kuhne route, even if the end result might not have the same (dynamic range) performance.
So I have decided to buy the components needed for a Langstone. I understood from Colin's github wiki that I ought to buy the same hardware as he is using:
Pluto
RPi 4
Official RPi 7" touch screen
USB audio dongle
Mouse etc.
I'm recently active on 23cm using an FT-736. During the April uW group low bands contest I was intrigued by the number of contacts who were asking about higher bands. I was also encouraged by more success than I had expected working from home, especially as my setup is far from optimum.
My initial thoughts, before finding the Langstone project, were to access the higher bands using a unit based on the Pluto which can be placed at the top of a mast. I appreciate that this is not the original goal of the Langstone project but I'm sure it is fairly straightforward to remote access the Langstone's RPi using a LAN connection to achieve the same objective.
For building a usable transciever into a box - for those who want a more conventional front panel than a USB mouse and who don't want to hack into their mouse, I'm also sure that a normal encoder and some buttons can be built onto an Arduino shield and the Arduino should be able to be programmed quite easily to emulate a mouse. Alternatively a USB-enabled PIC can do this quite easily. I don't know if somebody has done this already?
Anyhow, just my thoughts. Gonna place an order with Mouser over the next few days. Any feedback would be appreciated. Hopefully, in addition to putting a general purpose low bands uW transciever together I can somehow contribute to the overall evolution of the project.
73,
Paul G4KZY
Re: Planning to build a Langstone
Hi Paul,
Several people are building the Langstone and a couple have already had QSOs.
I managed to hear the Farnham 2.3GHz beacon yesterday using my 70cm beam and a wideband preamp!. It's not that far from me but I was still surprised to hear it. I have also used it to drive my QO-100 amplifier and have had a few QSOs through the sat.
I doubt the performance of the Langstone will even be as good as a dedicated transverter and good IF rig. It is still very early in the development cycle.
Certainly with a few small changes it should work with the Pluto remotely mounted. That has been suggested before.
I have thought about doing a Pic or arduino based control panel as you describe and that is certainly a possible future project. However mice are so cheap that buying one and sacrificing it to make the front panel is probably the cheapest option.
The Pluto does need to be modified to improve the TCXO stability. It will work without this but it does drift a lot as standard.
The recommended replacement TCXO is very small and quite fiddly to fit, but someone on the AMSAT forum has designed a small sub board which makes installation a bit easier.
Colin G4EML
Several people are building the Langstone and a couple have already had QSOs.
I managed to hear the Farnham 2.3GHz beacon yesterday using my 70cm beam and a wideband preamp!. It's not that far from me but I was still surprised to hear it. I have also used it to drive my QO-100 amplifier and have had a few QSOs through the sat.
I doubt the performance of the Langstone will even be as good as a dedicated transverter and good IF rig. It is still very early in the development cycle.
Certainly with a few small changes it should work with the Pluto remotely mounted. That has been suggested before.
I have thought about doing a Pic or arduino based control panel as you describe and that is certainly a possible future project. However mice are so cheap that buying one and sacrificing it to make the front panel is probably the cheapest option.
The Pluto does need to be modified to improve the TCXO stability. It will work without this but it does drift a lot as standard.
The recommended replacement TCXO is very small and quite fiddly to fit, but someone on the AMSAT forum has designed a small sub board which makes installation a bit easier.
Colin G4EML
Re: Planning to build a Langstone
Hi Colin,
Thank you for your reply. Some useful thoughts, and mostly in line with my own.
Receiving a 13cm beacon using your 70cm antenna seems quite amusing.
I am rarely on the air unless there is a contest on, mainly because I don't have a permanent antenna mast at hone. My feeling is that at 2m a good performance radio is inportant, even for those in a mediocre location. For 70cm a good performance radio is needed for those on a hilltop or running from a good location. For 23cm it seems that sensitivity is the most important receiver requirement, along with the ability to filter out strong out of band signals. However, in my (admittedly limited) experience on 23cm I haven't come across a situation where strong signals were a problem (or at least I wasn't aware of it). I would expect that on higher bands this trend would continue.
I built a Hermes Lite as an experiment on HF and I was quite pleased at how it worked with its 12 bit DAC / ADC. So I am expecting a similar experience with the Pluto. Hopefully the challenge of controlling strong out of band signals will not prove too difficult.
For me, the prospect of getting on the air on 13cm, 9cm (2 bands if I apply for an NoV, although I am located quite close to Boscombe Down) and possibly 6cm too, from a single platform, seems to be quite appealing.
Also, OK on the TXCO. I was aware that this is a Pluto weakness and I will be ordering a replacement one from Mouser along with the Pluto.
Thanks again for your feedback, and I look forward to working on new bands.
73,
Paul G4KZY
Thank you for your reply. Some useful thoughts, and mostly in line with my own.
Receiving a 13cm beacon using your 70cm antenna seems quite amusing.
I am rarely on the air unless there is a contest on, mainly because I don't have a permanent antenna mast at hone. My feeling is that at 2m a good performance radio is inportant, even for those in a mediocre location. For 70cm a good performance radio is needed for those on a hilltop or running from a good location. For 23cm it seems that sensitivity is the most important receiver requirement, along with the ability to filter out strong out of band signals. However, in my (admittedly limited) experience on 23cm I haven't come across a situation where strong signals were a problem (or at least I wasn't aware of it). I would expect that on higher bands this trend would continue.
I built a Hermes Lite as an experiment on HF and I was quite pleased at how it worked with its 12 bit DAC / ADC. So I am expecting a similar experience with the Pluto. Hopefully the challenge of controlling strong out of band signals will not prove too difficult.
For me, the prospect of getting on the air on 13cm, 9cm (2 bands if I apply for an NoV, although I am located quite close to Boscombe Down) and possibly 6cm too, from a single platform, seems to be quite appealing.
Also, OK on the TXCO. I was aware that this is a Pluto weakness and I will be ordering a replacement one from Mouser along with the Pluto.
Thanks again for your feedback, and I look forward to working on new bands.
73,
Paul G4KZY
Re: Planning to build a Langstone
hi Paul and Colin!
what is the recommended TCXO?
I am going to order the Pluto and could add also the TCXO.
best 73
de
i2NDT Claudio
what is the recommended TCXO?
I am going to order the Pluto and could add also the TCXO.
best 73
de
i2NDT Claudio
i2NDT Claudio
Dalmine, Italia
Dalmine, Italia
Re: Planning to build a Langstone
Hi Claudio,
The one most people are fitting is the ASTX-13-C-40.000MHz-I05-T which is available from Mouser. Note that’s it is very small component (only about 2mm square). You need to be very good with SMD work to fit it. It is smaller than the original part but it does fit.
The simpler option is to use one of the small PCBs designed by DJ0MY on the Amsat forum.
Colin.
The one most people are fitting is the ASTX-13-C-40.000MHz-I05-T which is available from Mouser. Note that’s it is very small component (only about 2mm square). You need to be very good with SMD work to fit it. It is smaller than the original part but it does fit.
The simpler option is to use one of the small PCBs designed by DJ0MY on the Amsat forum.
Colin.
Re: Planning to build a Langstone
Hi Claudio,
As Colin said, the recommended replacement TCXO is smaller than the original one. You can find several youtubes about how to replace it. They use various levels of skill, but none are simple and you have to be comfortable with small SMT reworking to attempt the job.
The recommended replacement has a 0.5ppm stability spec. That is much better than the original part. Parts which fit the original footprint are readily available with a 2ppm specification. Some say that even the 0.5ppm specification is not good enough and I think you can get a replacement PCB from Germany with a 0.2ppm specification part fitted. Some of these PCBs have the advantage of a pot being fitted to trim out any initial frequency error. Also, you can fit them in a less temperature sensitive part of the module, to improve stability further. But obviously the price goes up if you want to go in that direction.
For me, I will order from Mouser. The "recommended" replacement TCXO costa about £3.00 with no added shipping cost because I will buy it with the Pluto. I will run initially with the original clock so I can see how bad it is while I am learning. When I need to change I will have the better spec part already available and I will be in a better position to understand how much of a compromise it will be.
Hope all goes well with your Langstone.
73,
Paul G4KZY
As Colin said, the recommended replacement TCXO is smaller than the original one. You can find several youtubes about how to replace it. They use various levels of skill, but none are simple and you have to be comfortable with small SMT reworking to attempt the job.
The recommended replacement has a 0.5ppm stability spec. That is much better than the original part. Parts which fit the original footprint are readily available with a 2ppm specification. Some say that even the 0.5ppm specification is not good enough and I think you can get a replacement PCB from Germany with a 0.2ppm specification part fitted. Some of these PCBs have the advantage of a pot being fitted to trim out any initial frequency error. Also, you can fit them in a less temperature sensitive part of the module, to improve stability further. But obviously the price goes up if you want to go in that direction.
For me, I will order from Mouser. The "recommended" replacement TCXO costa about £3.00 with no added shipping cost because I will buy it with the Pluto. I will run initially with the original clock so I can see how bad it is while I am learning. When I need to change I will have the better spec part already available and I will be in a better position to understand how much of a compromise it will be.
Hope all goes well with your Langstone.
73,
Paul G4KZY
Re: Planning to build a Langstone
Hi Paul,
The standard oscillator in the pluto is OK for wideband modes but drifts way too much for narrowband ones. It can easily move 20khz at 23 cm over a few minutes. It’s good enough for the first tests though.
The 0.5ppm one stays within a few hundred hertz.
The voltage trimmable version allows you to set the frequency accurately but actually is not needed, you can calibrate the Pluto just as well with a software offset.
Colin.
The standard oscillator in the pluto is OK for wideband modes but drifts way too much for narrowband ones. It can easily move 20khz at 23 cm over a few minutes. It’s good enough for the first tests though.
The 0.5ppm one stays within a few hundred hertz.
The voltage trimmable version allows you to set the frequency accurately but actually is not needed, you can calibrate the Pluto just as well with a software offset.
Colin.
Re: Planning to build a Langstone
It is also possible to feed in 40 MHz from an external source. There is a design which someone produced that detects external input and disables the TCXO automatically. Something I have been looking at trying but not got around to. We ought to add these things to the Wiki.
As Colin states, you don't need to do anything initially. It's good enough for testing as supplied. Best to get it working first, then make refinements. One way to make it more stable without making any board changes is to improve the cooling so the temperate is more stable between TX and RX. The other thing to do is consider repackaging the Pluto into a screened enclosure, that's probably essential if you want to use it at mast head with power amplifiers. At that stage improving the grounding of the USB might help with stability as well. If it's going inside another box, it does not have to be pretty and Noel's solution using a diecast box seems a good one.
Mike
As Colin states, you don't need to do anything initially. It's good enough for testing as supplied. Best to get it working first, then make refinements. One way to make it more stable without making any board changes is to improve the cooling so the temperate is more stable between TX and RX. The other thing to do is consider repackaging the Pluto into a screened enclosure, that's probably essential if you want to use it at mast head with power amplifiers. At that stage improving the grounding of the USB might help with stability as well. If it's going inside another box, it does not have to be pretty and Noel's solution using a diecast box seems a good one.
Mike
Re: Planning to build a Langstone
due to the size of that Abracom TCXO replacement I will wait a little bit before purchaising it. looking for a bigger one or an external OCXO.
I am already preparing a second order to Mouser to buy capacitors to recap my old Swan HF transceivers...and will be able to add a TCXO or an OCXO.
BTW I read somewhere that is possible to inhibit the local TCXO by putting to ground its pin 1. unfortunalely cannot remember where I read it...
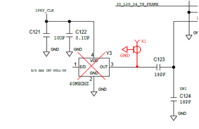
the pic is taken from a post in the AD forum. in that post they where talking to remove the Rakon TCXO and connect an external one to C123.
if needed, I have a copy of the Rakon RXO3225M datasheet (if, of course, it is the TCXO still in use in the present plutos...).
Claudio
I am already preparing a second order to Mouser to buy capacitors to recap my old Swan HF transceivers...and will be able to add a TCXO or an OCXO.
BTW I read somewhere that is possible to inhibit the local TCXO by putting to ground its pin 1. unfortunalely cannot remember where I read it...
the pic is taken from a post in the AD forum. in that post they where talking to remove the Rakon TCXO and connect an external one to C123.
if needed, I have a copy of the Rakon RXO3225M datasheet (if, of course, it is the TCXO still in use in the present plutos...).
Claudio
- Attachments
-
- 0e2cb92091f946adbd681774a694d8f8.png (12.31 KiB) Viewed 7494 times
i2NDT Claudio
Dalmine, Italia
Dalmine, Italia
Re: Planning to build a Langstone
Yes, you can disable the internal oscillator by grounding pin 1. It still involves some fine soldering to make the connection but it is reversible and less likely to damage the PCB.
If you are going to do this then I would feed the external input via a coupling capacitor to the other side of C123
If you are going to do this then I would feed the external input via a coupling capacitor to the other side of C123