Page 1 of 1
New Network Pico adapter
Posted: Thu Sep 26, 2024 11:08 am
by g8lce
There is a new 5500 type network pico
WIZnet W55RP20-EVB-Pico
It looks like the original 5500 but with a C type connector.
I tried it with the 5500 pico software (just connected it on it's own - not in the tuner) but it gives the 'NO' signal.
Might this be a replacement for the network pico boards that seem to be getting replaced?
Martin G8LCE
Re: New Network Pico adapter
Posted: Thu Sep 26, 2024 2:16 pm
by G4EWJ
The WIZnet W55RP20-EVB-Pico module uses the new W55RP20 chip, which integrates a W5500 Ethernet chip, an RP2040 microcontroller chip and a 2M byte flash chip. PicoTuneWH (Ethernet software) will need to be re-compiled with the new SDK (software development kit).
The program may also need some modification, but hopefully it will be transparent at the application code level. The module pinout is similar to the current ones, but GP22 is no longer available, which is used to enable the regulators in both the USB and Ethernet software. It would probably be necessary to use GP28 to do this. GP28 is unused in the USB software. In the Ethernet software, it is used to change the PicoTuneWH base IP port to 9904 to work with a WinterHill, so only a minor inconvenience.
The W55RP20-EVB-Pico is available from PiHut. WIZnet also mention Pico2 versions of the W5100S-EVB-Pico and W5500-EVB-Pico modules 'coming soon'.
Brian
https://thepihut.com/products/wiznet-w55rp20-evb-pico
https://docs.wiznet.io/Product/ioNIC/W5 ... 0-evb-pico
https://docs.wiznet.io/Product/ioNIC/W55RP20/overview
Re: New Network Pico adapter
Posted: Fri Sep 27, 2024 7:50 am
by g0mjw
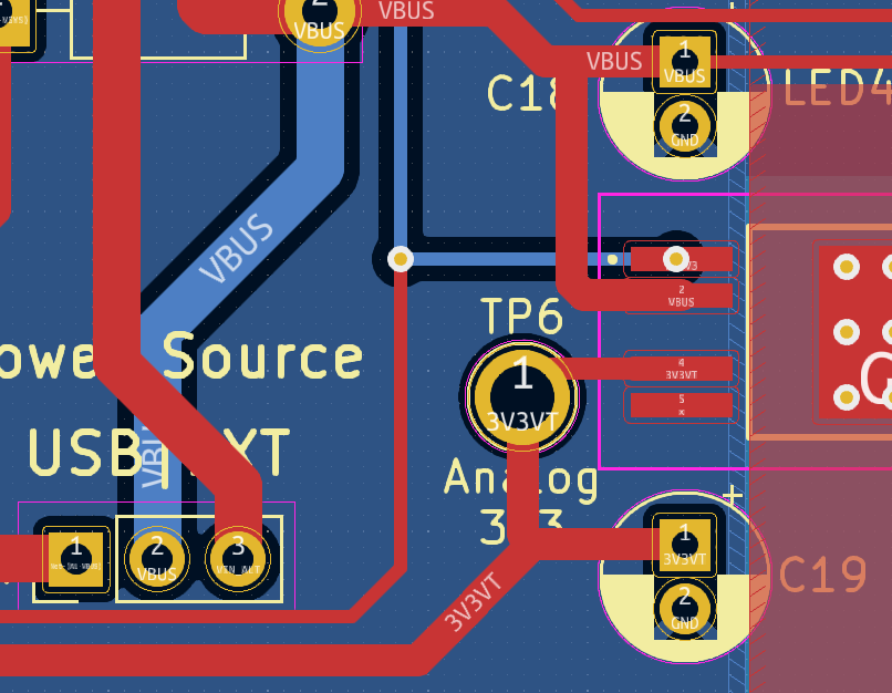
GPIO28 is available on the header, but I doubt it is as simple as bridging it to the GPIO22 pin if that is used in the W55RP20-EVB. The regulator enable signal is on pico pin 29. It meanders around the top side of the board and then goes through a via near TP6. Cutting the track that goes from pico pin 29 to that via may be the simplest way of modifying the board, then a jumper wire from pico pin 34 or GPIO header pin 8 to the enable line, which is available on regulator U4 or U6 pin 1. If you don't care about regulator control, you can simply bridge pins 1&2 on U6 or U4 after cutting the track.

- Screenshot 2024-09-27 083841.png (99.7 KiB) Viewed 9150 times
However, it might be better to do this by modifying the pico. All that is required it to cut off the pin on pin 29 (or never fit it if you are soldering on the header yourself) and bridge from pin 29 to pin 34 on the back of the picotuner PCB.

- Screenshot 2024-09-27 084504.png (76.3 KiB) Viewed 9150 times
It goes without saying, that's only if you are using that module.
I have no idea if it mechanically fits or not.The distance from pin 21 to the edge of the PCB is 28mm. Looking at the mechanical drawing, it might just fit.

- Screenshot 2024-09-27 084710.png (160.02 KiB) Viewed 9150 times
Mike
Re: New Network Pico adapter
Posted: Mon Sep 30, 2024 5:53 pm
by G4EWJ
I'm working on a version of PicoTuneWH for the W55RP20-EVB-Pico. It's on QO-100 at the moment receiving the beacon and 9H1GT.
The former GP22 pin on the 40 pin module header is not connected anywhere, so I would connect a 1k resistor to the module between module pins 29 and 34 (former GP22 and still there GP28). That should be low enough for GP28 to be re-deployed as regulator control and also protect GP28 if the GP22 short to ground for WinterHill compatibility hasn't been removed.
The module pcb extends 2mm further underneath the RJ45 socket than on the other modules, relative to the 40 pin module header. I don't have a PicoTuner to see if the module pcb is going to hit the end panel. If it does, the RJ45 cutout will need to be extended downwards by 2mm to make room for the pcb.
Brian
Re: New Network Pico adapter
Posted: Mon Sep 30, 2024 9:01 pm
by g0mjw
Hi Brian
Are you saying GP22 (pin 29) is not connected at all? I think you might be right from this. Perhaps you could verify with a meter? If so then yes, simply connecting one to the other would be the simple solution.

- Screenshot 2024-09-30 215948.png (844.67 KiB) Viewed 8983 times
Mike
Edit - the reason I ask is it looks like there is a wire going to it.
Re: New Network Pico adapter
Posted: Tue Oct 01, 2024 12:28 am
by G4EWJ
I thought the same, but that picture seems to be an early "artist's impression" for the the pinout diagram. The photo here is the real thing and there's nothing connected to pin 29, nor to pins 21, 22, 24, 25, 26, 27 where the HAT used to connect.
https://thepihut.com/products/wiznet-w55rp20-evb-pico
Brian
Re: New Network Pico adapter
Posted: Tue Oct 01, 2024 11:43 am
by G4EWJ
Martin,
Can you find out the serial number of your W55RP20-EVB-Pico please. Plug it into an RPi while it's flashing 'NO' and then type dmesg
I'm not sure how you do it on Windows.
On previous boards, you get a unique serial number which comes from the flash chip. On my 2 W55RP20-EVB-Pico boards, I get the same serial number. As they've integrated the 2MB flash onto their own W55RP20 chip, maybe the serial numbers are all going to be the same. I use the serial number on Linux to give each board a unique tty device name.
Brian
Re: New Network Pico adapter
Posted: Tue Oct 01, 2024 4:33 pm
by g0mjw
G4EWJ wrote: ↑Tue Oct 01, 2024 12:28 am
I thought the same, but that picture seems to be an early "artist's impression" for the the pinout diagram. The photo here is the real thing and there's nothing connected to pin 29, nor to pins 21, 22, 24, 25, 26, 27 where the HAT used to connect.
https://thepihut.com/products/wiznet-w55rp20-evb-pico
Brian
OK - as long as it isn't a multi-layer PCB that's clearly not connected.